聚焦京津冀协同发展、长江经济带发展、粤港澳大湾区建设、长三角一体化发展、黄河流域生态保护和高质量发展等国家区域发展战略、主体功能区,布点一批融入区域发展规划、对接重大生产力布局的专业群,促进区域内产教要素合理流动和高效集聚;面向省域现代职业教育体系试点省份和国家市域产教联合体,布点一批创新机制、引领改革的专业群,搭建人才供需信息平台,建设共性技术服务平台,开展校企协同育人。
服务现代化产业体系建设,围绕先进制造业、现代农业、现代服务业和战略性新兴产业,以国家级产业集群布局、各地万亿级和千亿级支柱产业为重点,布点一批对接产业链关键环节、关键岗位的专业群,支撑改造提升传统产业、培育壮大新兴产业、布局建设未来产业;在产教协同度高、人才需求旺盛的重点行业和重点领域,支持龙头企业和高职学校共建一批适应需求、服务发展的专业群。
以东盟、中亚为先行区,带动非洲及“一带一路”沿线其他国家,加强职业教育交流与合作。在桥头堡省份、开放前沿和国际化办学基础好的地区,布点一批服务边境贸易、能够伴随企业走出去的专业群,持续增强中国职业教育影响力,助力构建新型国际关系
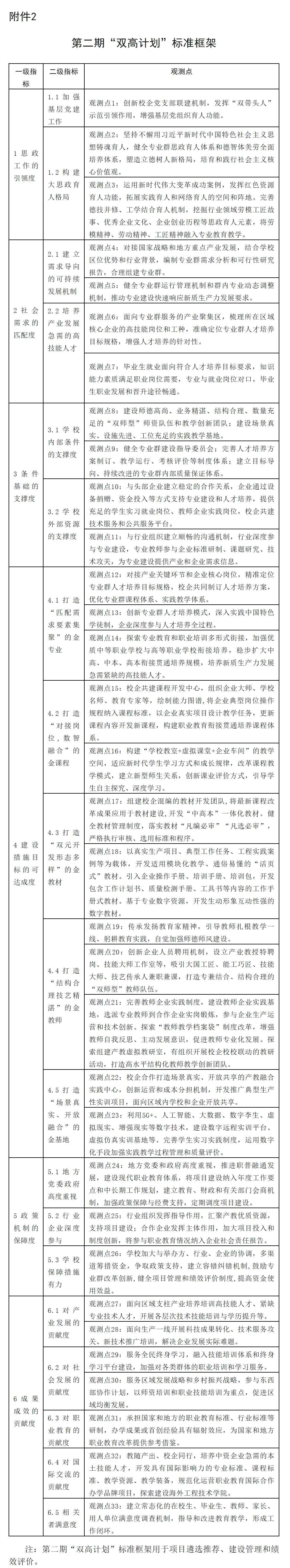
落实立德树人根本任务,构建“大思政”育人格局,思政队伍数量充足,开足开齐开好思政课,课程思政深度融入专业教学。基层党建与专业建设有效融合,示范性基层党组织建设、思想政治工作引领改革成效显著。
专业群需求分析和可行性研究充分,专业动态调整机制健全,主动服务区域发展、支撑产业发展。人才培养针对性和适应性强,近三年毕业生本地(行业)就业率不低于60%、对口就业率不低于70%。
学校为独立设置的高等职业学校(含职业本科学校),办学条件基本达标,是省级及以上“双高计划”建设单位。牵头建设市域产教联合体或行业产教融合共同体,建有实质性运行的产教融合平台。
高学校的专业、课程、教材、教师、实训基地等教学关键要素改革成果显著、示范效应明显。专业群建设方案科学合理,改革举措可操作性强,能有效支撑建设目标达成。
学校举办方对项目建设的政策和经费支持力度大。行业组织、合作企业积极参与专业建设。学校内控制度健全,办学经费充足,财务管理规范,项目管理制度完善。
近三年招生计划完成率不低于90%,毕业生半年后就业率不低于90%。非学历培训人次数不低于全日制在校生数。积极推进“职教出海”,开展留学生培养或海外职业教育培训。
学校出现以下行为退出项目申报建设。一是近五年在思想政治工作、师德师风上出现重大问题;二是近五年出现重大违规办学行为、重大安全责任事故;三是学校已列入本省普通本科高校设置规划;四是第二期“双高计划”中期绩效评价结论为“差”。
1.两部分配名额。两部以国家区域战略、重点产业布局、各地高职教育发展规模及改革成效等为主要依据,测算确定各地名额及布局重点。
2.学校自主申报。满足遴选标准的学校,可自主选择2个专业群,研制专业群需求分析和可行性研究报告,编制专业群建设方案,登录全国高等职业学校人才培养工作状态数据采集与管理平台,通过“双高计划”项目专栏填写申报材料,并按省级教育行政部门的要求按时提交。举办方是国家部委的学校,须征得相关部委同意并明确支持政策和项目经费投入后,推荐至学校所在省份教育行政部门。
3.省级遴选推荐。省级教育行政部门会同财政部门制定工作方案,在审核学校申报资格的基础上,按照两部确定的本省名额及布局重点组织遴选、等额推荐,按序确定拟推荐建设单位名单,明确本省支持政策和经费投入,对学校专业群建设经费预算进行审核,于2025年3月3日前通过“双高计划”项目专栏向两部提交推荐函及有关材料,并将省级推荐函(包括推荐学校顺序名单、材料真实性审查情况等)和学校申报材料纸质版(各学校5份)一并报送至教育部职业教育与成人教育司。
4.两部复核确定。2025年3月底前,两部复核确定并公布立项建设单位名单。高水平学校建设单位支持建设2个专业群,高水平专业群建设单位支持建设1个专业群。
1.建设方案论证备案。2025年4月底前,两部组织专家论证专业群建设方案,论证通过的两部备案,并作为开展项目绩效评价的主要依据。
2.年度绩效评价。建设期间,各建设单位每年在“双高计划”项目专栏如实填报上年度建设进展情况,省级教育行政部门会同财政部门指导建设单位开展年度绩效自评。
3.中期绩效评价。2027年,两部组织实施中期绩效评价,督促各地对建设单位逐一指导评价,优化调整建设目标和建设任务,提高建设实效。
2029年底,两部组织实施期结束后绩效评价工作,重点评价各建设单位任务完成情况及在服务区域发展、支撑产业发展、推动教育对外开放和教学关键要素改革等方面的支撑力和贡献力。评价结论分为“优”“良”“中”“差”四类,结论为“中”“差”的限期整改,结论为“差”的建设单位不得进入下一期“双高计划”遴选。
